This is an app where as a UI/UX designer, I seamlessly connected patients with doctors, empowering them to effortlessly book meetings, access essential medical notes, and receive prescriptions.
Jump to prototype
10k+
App downloads
300+
New patients
21%
Conversion rate
10%+
More inquiries
Overview
EUDoctor is an innovative app focused on revolutionizing the healthcare industry by providing a seamless platform for patients to book appointments, access doctor notes, and receive prescriptions. As a UI/UX designer, my role was to design a user-centric interface that addressed the common challenges doctors encountered in their daily practice.
Context
Doctors face several obstacles in their practice, including inefficient appointment management, delayed note generation, and limited accessibility to prescriptions. These challenges often result in a lack of efficiency, decreased patient satisfaction, and compromised healthcare outcomes.
Objectives
Design thinking as an approach
Through comprehensive research and collaboration with doctors, patients, and other stakeholders, I worked diligently to understand the pain points and requirements of the healthcare ecosystem. Leveraging this knowledge, I employed user-centered design principles to craft a highly intuitive and efficient user interface that would address the identified challenges.
I followed a comprehensive and user-centric process to create an intuitive and impactful healthcare solution. This involved conducting extensive research and analysis to understand the challenges doctors and patients faced in the healthcare industry. With insights gained, I crafted user personas, journey maps, and wireframes to design intuitive workflows and seamless user experiences.
Collaborating closely with medical professionals like Viktor Šimunović, I ensured the app's design aligned with specific requirements and industry standards. Through iterative testing and feedback, I refined the design, and in collaboration with developers, successfully implemented the visually appealing and highly functional app. This comprehensive process allowed us to address the needs of doctors, resulting in improved metrics, enhanced patient satisfaction, and a positive impact on healthcare delivery.
1. Empathize
The empathize phase played a critical role in the success of the EUDoctro app. By truly understanding the perspectives of doctors and patients, I was able to design a solution that addressed their pain points and provided a seamless user experience. This empathetic foundation ensured that the app was not only functional but also genuinely valuable in improving healthcare delivery.
a) Discovery
I conducted research to gather insights into the healthcare industry, appointment booking systems, and the challenges faced by doctors and patients. I delved into existing literature, analyzed competitor apps, and studied user feedback. Additionally, I interviewed doctors, including Viktor Simunović, to gain firsthand knowledge of their daily tasks, frustrations, and aspirations. These research efforts formed the foundation of my empathetic understanding.
b) Personas
I conducted research to gather insights into the healthcare industry, appointment booking systems, and the challenges faced by doctors and patients. I delved into existing literature, analyzed competitor apps, and studied user feedback. Additionally, I interviewed doctors, including Viktor Simunović, to gain firsthand knowledge of their daily tasks, frustrations, and aspirations. These research efforts formed the foundation of my empathetic understanding.
During the empathize phase, I developed two personas, Martina and Kristina, to represent the diverse needs and experiences of doctors and patients using the EUDoctor app. Here are their profiles:
c) Empathy Mapping
Through extensive research, I embarked on a comprehensive exploration of the healthcare industry, appointment booking systems, and the specific obstacles encountered by doctors and patients. This involved delving into existing literature, analysing competitor applications, and thoroughly examining user feedback. Furthermore, I conducted interviews with medical professionals, including Viktor Šimunović himself, to gain invaluable first hand insights into their daily responsibilities, challenges, and aspirations. These thorough research endeavours served as the foundation for developing a deep empathetic understanding of both personas, namely Martina as a patient and Kristijan as a doctor.
2. Define
a) Problem statement
The healthcare system lacks a user-friendly and efficient platform for patients to book appointments, obtain doctor notes, and receive prescriptions, leading to inconvenience and administrative burdens for both patients and doctors.
b) User flows
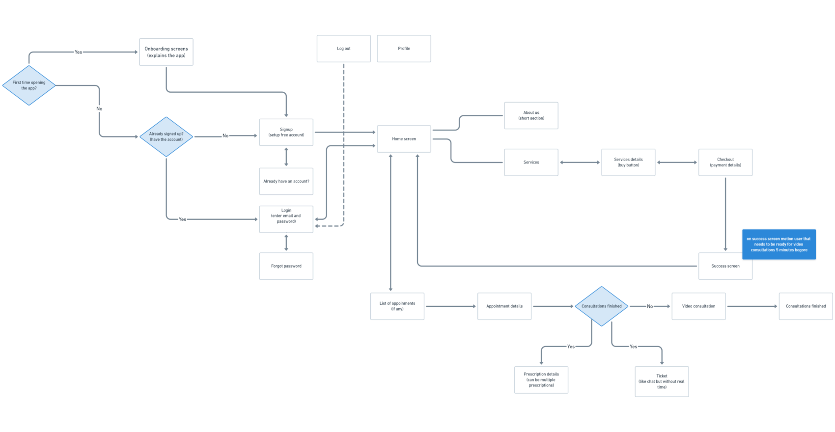
During the "Define" stage of the design thinking process, I created user flows to gain a comprehensive understanding of the user's journey and to define the scope and structure of the EUDoctro app. User flows allowed me to map out the step-by-step interactions, decision points, and touchpoints that users would encounter while using the app. By visualizing the user's path, I was able to identify pain points, areas of friction, and opportunities for improvement within the app's design.
By creating user flows during the "Define" stage, I established a solid foundation for the subsequent stages of the design process. The user flows served as a guiding framework for the ideation and prototyping phases, helping me generate design ideas that addressed specific pain points and provided meaningful solutions to the user's needs. Ultimately, the user flows contributed to the creation of a well-defined and user-centered app, enhancing the overall user experience and increasing the app's usability and effectiveness.
Image: User flow for patients.
Image: User flow for doctors.
3.Ideation through wireframing
To ideate and bring my concepts to life, I employed a wireframing approach. Beginning with the insights gathered from my research, I sketched out initial wireframe designs that captured the core functionality and structure of the EUDoctro app. Through iterative iterations, I refined and evolved the wireframes, exploring different layouts, navigation flows, and visual representations.
This ideation through wireframing allowed me to visualize and iterate on the app's user interface and user experience, ensuring that the design aligned with the needs and goals of both patients and doctors. By rapidly prototyping and refining wireframes, I could effectively communicate my design ideas and gather valuable feedback from stakeholders, setting the stage for the subsequent stages of the design process.
Styleguide
I developed a comprehensive style guide that embraces a fresh and colorful aesthetic while incorporating the strategic use of the color blue. The overall look and feel of the design exude vibrancy and energy, creating an engaging user experience. The color blue, strategically utilized throughout the interface, evokes a sense of trust, professionalism, and calmness, which aligns with the medical context of the app. By combining vibrant elements with the calming effect of blue, the style guide ensures a visually appealing and harmonious design that resonates with users and enhances their overall experience.
If you would like to explore the detailed style guide, please click on the button below:
Full styleguide
5. Outcome
The outcome of EUDoctor, the app I designed, is a comprehensive healthcare solution that offers a range of essential services. It provides convenient tele-consultations, including options for general consultations, consultations for sick notes, and certifications for COVID-19 recovery. The app also facilitates the generation and delivery of prescriptions, ensuring seamless access to necessary medications.
To enhance the user experience, EUDoctor features a chatbot that can assist users and seamlessly transfer them to a live agent for 24/7 support and direct communication with a doctor. The app allows users to manage their upcoming and past consultations, providing a centralized hub for all medical interactions. Additionally, users can customize their notification settings to stay informed about appointments and updates.
Learnings
Overall, the EUDoctor project provided me with a deeper understanding of designing for the healthcare industry, integrating AI technology, and ensuring a user-centered approach. These learnings have equipped me with valuable skills and knowledge that I can apply to future projects in diverse domains.
Throughout the EUDoctor project, I gained valuable insights and learnings that have enriched my skills and understanding as a UI/UX designer. Some of the key project learnings include:

1. User-Centric Approach: Designing for the healthcare industry reinforced the importance of a user-centric approach. Understanding the needs, motivations, and pain points of both patients and doctors was crucial in creating a solution that truly addressed their challenges and improved their experience.

2. Complex Workflows:
Working on an app with multiple services, such as consultations, sick notes, certifications, and prescriptions, required careful consideration of complex workflows. Balancing simplicity and efficiency was essential to ensure that users could navigate through different functionalities seamlessly.

3. Integration of AI Technology:
Incorporating a chatbot that could transfer users to a live agent for direct communication with a doctor involved understanding and integrating AI technology. This experience allowed me to explore how AI can enhance user interactions and provide personalized support in real-time.

4. Data Security and Privacy:
Handling sensitive medical information emphasized the significance of data security and privacy. Adhering to strict industry standards and regulations ensured the confidentiality and protection of users' personal health data.

5. Iterative Design Process:
The project reinforced the importance of an iterative design process. Regular feedback loops, user testing, and iterations helped refine the app's user interface and experience based on real user insights.
Next project
Kongresna app
This project involved redesigning an event management app, driven by user feedback to enhance usability and incorporate user-focused features.
70% better task completion
40% mew user engagement
50% reduction in bugs
View project

Let’s create something great together

Have a project in mind or just want to chat about design?
Drop me a message—I’d love to hear from you.
Thank you for your message. I've received it and will reply soon.
Oops! Something went wrong while submitting the form. Please try again.